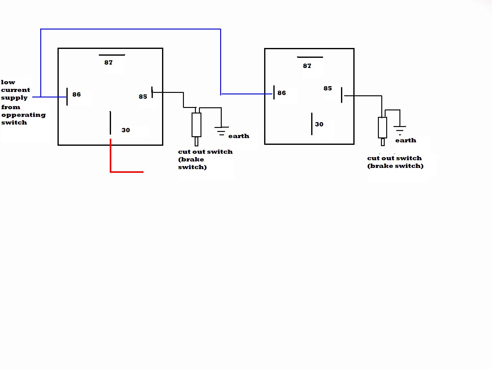
It's nearing completion, what i've done is use a small winch to haul the step up and down, the winch dosen't have any relays as the up.down hand held switch works on the main (30amp) cable, what i'd like is some sort of current cut-out when the step reaches it's upper stops, probably the same when it at it's drop point but that aint so important as the cable will just unravel a bit but at it's top if the button is held in a tad too lond it's just gonna put undue strain on the cable and accoiated metalwork, knowing my missis this is just what will happen, if/when she opperates it her self (which was the plan)
can i do this? will i need to rewire into a relay to do this? i was thinking about a micro switch but once it shuts off current how do ya get it to go down again,
any idea's/drawings/thoughts, come and do it for me most welcome
cheer's
ps, i'll post some pics asap, been real busy with it, welding, grinding, and banging my head when i jumped up the pit steps and forgot the door was open
can i do this? will i need to rewire into a relay to do this? i was thinking about a micro switch but once it shuts off current how do ya get it to go down again,
any idea's/drawings/thoughts, come and do it for me most welcome

cheer's
ps, i'll post some pics asap, been real busy with it, welding, grinding, and banging my head when i jumped up the pit steps and forgot the door was open




Comment